先来看下奥迪Q5L,该车的售价区间为34.98万-42.98万元,有2025款和2026款两个年款,共7款车型在售。2026款奥迪Q5L主要对配置进行调整,并取消45TFSI臻选动感型,提供2.0T高/低功率两种动力系统可选,外观则基本保持一致。
沃尔沃XC70延续了家族化的设计语言,但也赋予了新能源车型全新的设计特点,新车共推出4款配置,指导价售价区间为41.69万-49.69万元,该车采用插电式混合动力,提供两驱与四驱版车型可选。
目前,2025款奥迪Q5L的终端优惠大概在10万元上下(具体以当地门店为准),入门版优惠后起售价预计在26万元左右;沃尔沃XC70全系限时优惠15.3万元之后,起售价为26.99万元。
两款车型落地价相差无几,都带有豪华品牌属性,那该怎么选呢?
先看内饰/空间
在品质有保障的前提下,聊到SUV车型,内饰、空间以及舒适性,是选购的重要因素之一,尤其是家庭用车的消费者,谁都希望家人在每一段旅途中都是在舒适愉悦的状态中度过的。
内饰方面,沃尔沃XC70全系搭载15.4英寸中控屏和12.3英寸仪表,高配车型标配AR-HUD抬头显示。车机系统支持苹果CarPlay互联,免唤醒四音区语音控制,直接下达指令如开/关窗、空调温度调整,还可以识别方言如粤语等,并且还将当下热门的AI大模型装上车,车内的科技感并不输新势力。
另外,车内还采用了大量的环保材料,不含过敏原、致癌染料和甲醛等有害成分,极端条件下也不会挥发有害气体。同时还它有北欧清洁驾驶舱技术,能够实时对车内外空气质量监测,一旦不达标将自动切内循环、启动过滤功能,能够有效的过滤掉PM2.5,使得车内乘坐环境更加健康。
和沃尔沃XC70相比,奥迪Q5L的内饰更为复杂一些,保留了大量的机械按钮,中控屏尺寸稍小一点,只有10.1英寸,仪表屏12.3英寸;抬头显示功能全系均为标配,需要支付1.79万元选装。车机支持CarPlay和Android Auto互联,一定程度上弥补了车机智能化不足的短板。
因为采用了大尺寸的电子档杆设计,中央扶手区域就没有了空余的位置来设计手机无线充电面板,所以该车全系都没有配备手机无线充电功能。奥迪Q5L座椅材质除了2025款顶配车型采用的是Nappa真皮,其余版本均采用仿皮材质。
奥迪Q5L的内饰设计科技感不强,但车内复杂的中控布局,也增加了内饰的层次感,对用户而言,可能会更有驾驶欲望。
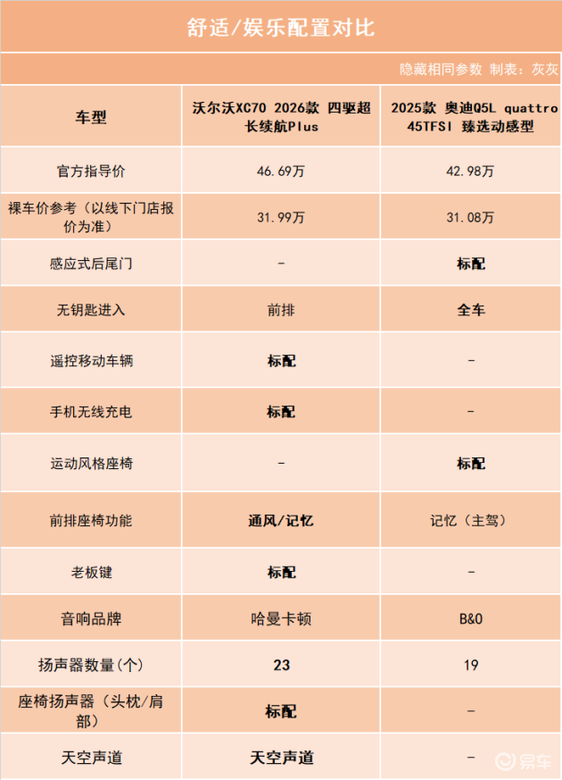
从内饰和部分舒适性配置对比,两车在内饰的设计风格和配置差异还是比较大的,奥迪Q5L主打运动,在设计上更为稳重,机械感更强。对比之下,沃尔沃XC70就显得更为简约和科技,对于舒适性和娱乐方面的配置给的也更足。
例如,沃尔沃XC70车内配有23扬声器,具备更好的环绕声场效果,前排座椅配有加热和通风功能,还具备6千瓦对外放电功率,偶尔向往大自然开车旅行露营时,在郊外泡咖啡、做饭、看电影等,都是没问题的,而燃油车可做不到这一点。
空间方面,这两款车型的差距不大,奥迪Q5L虽然定位为中型SUV,但2907mm的轴距,使得车内的空间完全能和中大型SUV有一较高下的实力;沃尔沃XC70车长做到了4815mm,使得车辆在视觉上更为大气,2895mm的轴距对于一款五座SUV也称得上宽敞。
动力对比,谁强?
奥迪Q5L提供2.0T高/低功率发动机可选,其中2.0T高功率发动机最大功率180kW,最大扭矩370N·m,官方零百加速7秒;2.0T低功率发动机最大功率140kW,最大扭矩320N·m,零百加速9.1秒;均采用7速湿式双离合变速箱和适时四驱系统。
沃尔沃XC70采用了SMA超级混动架构,搭载1.5T插电式混合动力系统(最大功率115kW),采用P1+P2+P4电驱系统,在加速以及油耗方面的表现更为出色,零百加速时间为5.28秒(入门版零百加速为8秒)。
和奥迪Q5L相比,沃尔沃XC70的动力相对更强一些,零百加速更快。因为采用了插电混动模式,油耗表现会更为出色一些,百公里亏电油耗为5.85/6.55升,如果家里安装个家充桩,212公里(CLTC工况)的纯电续航里程,基本能够满足你的日常出行代步,用车成本更低。
辅助驾驶功能对比
在辅助驾驶方面,沃尔沃XC70的优势就更为明显了,该车全系搭载Pilot Assist辅助驾驶操作系统,全速域自适应巡航支持0-150km/h;中高配车型具备NPA智能领航辅助系统,具备主动变道超车、匝道主动通行、智能高速互通、弯道自适应控速等,在高速路段行驶时能有更加轻松。
另外,该车还支持一键泊车,不仅支持垂直、水平、斜列等常见车位,更可应对断头路车位等复杂场景,实现一键泊入各种车位,这点对于新手司机非常友善,停车是更从容。
而奥迪Q5L在辅助驾驶的功能上,能聊的东西屈指可数!除了顶配版标配自适应巡航外,大部分车型需要支付16200元才能够选装!对于燃油车而言,想要舒适和流畅的辅助驾驶功能有一定难度灰灰是理解的,但基础的L2级别的辅助驾驶功能,还需要付费选装,灰灰认为这品价比有待提升。
谁更适合你?
两款车均为豪华阵营的实力之选,核心亮点各有侧重,适配不同需求的用户。奥迪Q5L的内外设计更偏于运动,基本满足日常通勤使用,又兼具一定的商务属性,但选它当家用车,可能不是最合适的选择。
如果你注重安全和健康,追求低调内敛的豪华感,灰灰比较推荐沃尔沃XC70,该车的产品力和品价比更为突出一些,满足商务用车的同时也适合家庭用车,车内的环保材质以及清洁驾驶舱功能,对车内的小孩和老人更为友好。


















